2023年9月1日,中國招標投標協會招標代理機構專業委員會(以下簡稱“專委會”)換屆會議暨第三屆第一次工作會議在京成功召開。國家發展改革委法規司副司長于文濤、法規司法規二處副處長王寬、投資司相關業務負責同志到會指導并解讀相關文件。中國招標投標協會會長任樹本,常務副會長、第三屆專委會主任袁炳玉,執行副會長、第二屆專委會主任李小林,副會長李榮杰、彭耀軍、顧凌波、王莉,秘書長陳琦出席會議,來自86家委員單位的96位代表參加會議。本次會議由國信招標集團股份有限公司承辦。

會議現場
于文濤副司長主要圍繞《國家發展改革委辦公廳等關于開展工程建設招標投標領域突出問題專項治理的通知》印發的背景、專項治理的重要意義、重點內容以及有關問題和工作考慮進行了全面詳盡的解讀。他指出,開展招投標領域突出問題專項治理是貫徹落實黨中央、國務院決策部署的一項重要任務,國家發展改革委高度重視,會同有關部門認真研究確定了治理重點、治理方式和有關工作要求。7月15日,國家發展改革委等11部門共同印發了專項治理的通知,正式啟動了專項治理的工作。通知印發以來各地方,各部門迅速行動,專項治理在全國范圍內已全面推開,并取得了初步成效。下一步國家發展改革委還將進一步作好通知的貫徹落實工作。
于文濤副司長還與參會代表就當前招標投標工作存在的問題及如何規范等進行了廣泛深入的交流。
國家發展改革委投資司相關業務負責同志就《國家發展改革委關于進一步抓好抓實促進民間投資工作努力調動民間投資積極性的通知》出臺的背景、重大作用等方面進行了解讀。他表示,黨中央、國務院對民間投資非常重視,民間投資是促進投資增長的穩定器、是增強投資活力的排頭兵、是推動創新發展的領頭雁。此次發布的通知是國家發展改革委多次到基層開展調研,召開民營企業座談會后根據有關方面的意見建議,結合當前民間投資面臨的困難和問題提出了4方面17項具體工作措施。希望中國招標投標協會認真宣傳貫徹落實這一通知精神。

任樹本會長在專委會換屆大會講話時指出,本屆理事會成立后的一個基本工作思路就是要開放式辦會,搭建渠道暢通、形式多樣的交流平臺,發揮會員的積極性、創造性,共謀協會的發展。他說本屆理事會制定了新的分支機構的管理辦法,以鼓勵大家根據行業發展需要和各自的特長組建相應的專業分支機構。招標代理機構專委會換屆是本屆理事會第一個新換屆組建的專委會。后續按照“成熟一個組建一個”的原則,中招協還將組建其他專委會。
任會長強調招標代理機構作為中招協最核心,最廣泛的會員主體,招標代理機構專委會是中招協最早成立的專委會,前兩屆專委會在行業隊伍建設、誠信自律評價、反映行業訴求方面做了大量卓有成效的工作,為行業和協會的發展做出了重要貢獻。希望新一屆專委會立足新發展階段,展現新作為,在推動招標采購行業高質量發展方面不斷做出新的貢獻。

第二屆專委會主任,李小林執行副會長對第二屆專委會工作進行總結,向第二屆專委會執行主任單位及委員單位做出的貢獻表示感謝,他希望新一屆專委會在第二屆專委會工作基礎上創造更大的工作成就。

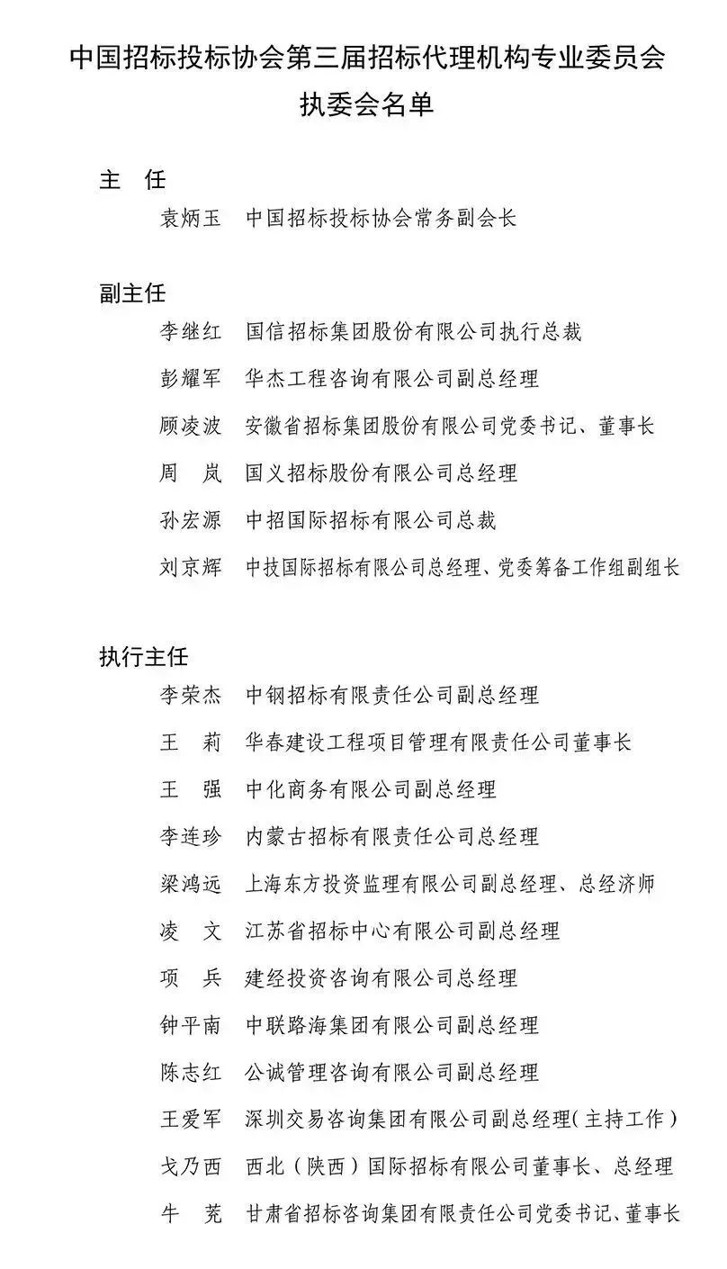
中招協秘書處換屆籌備組負責同志介紹了換屆籌備工作情況,公布了中國招標投標協會第三屆招標代理機構專業委員會86家委員單位名單。會議表決通過了《中國招標投標協會招標代理機構專業委員會工作規程》。中招協常務副會長袁炳玉當選第三屆專委會主任,國信招標集團股份有限公司執行總裁李繼紅等6人當選副主任,中鋼招標有限責任公司副總經理李榮杰等12人當選執行主任。

在專委會第三屆第一次工作會議上,委員單位代表對專委會下一步工作提出了建議。
袁炳玉主任結合委員單位代表發言,對專委會下一步工作提出了初步設想,一是積極宣傳黨的二十大精神;二是繼續協助政府和協會,宣傳貫徹招標投標法律、法規及方針政策;三是總結交流招標代理服務工作經驗;四是維護招標代理機構的合法權益;五是協助協會做好行業自律和招標代理機構信用評價工作;六是在法律框架內開展招標代理行業發展戰略研究;七是協助起草、完善招標代理行業的行規行約、職業道德準則和職業標準規范;八是加強合作交流和對外交流活動;九是要切實增強使命感和責任感;十是增強大局意識和服務意識;十一是每年至少要提交一份有價值有分量的工作成果。

袁炳玉主任在總結發言時感謝國家發展改革委法規司、投資司一直以來對中招協及專委會工作的關心指導和大力支持!最后,他代表中招協和專委會對承辦單位為會議成功召開所提供的周到安排和優質服務表示衷心感謝!
附:

首頁
信息公開
對接網絡
增值服務
交易智庫
CA互認
行業公示


